一、案例背景
2018年,習近平總書記親自謀劃和部署,推動“長江三角洲區域一體化發展”上升為國家戰略。長三角是當前中國經濟最活躍、開放程度最高、創新能力最強的區域之一,而江南文化則是長三角區域共同的文化母體和文化紐帶。以浙江省為例,江南文化是高校人文課程的重要來源,傳播好江南文化,為長三角區域一體化發展提供精神動力和智力支撐,增強學生的文化自信,是高校人才培養的責任,也是時代發展的現實需求。我校開設的《江南水鄉文化概論》,依托嘉興這座江南水鄉及周邊豐富的水鄉文化資源,具有將地域文化融入課程的先天優勢。“講好有深度的浙江故事,打造有靈魂的文化自信課程”,是本課程進行改革,融入地域文化的目標。
江南文化是中華文化的重要組成部分,是長三角區域的共同文化母體。江南文化作為地域文化,是一個地方歷史和傳統的傳承,也代表著一個地區人民的認同感和歸屬感。推動浙江優秀的地域文化融入《江南水鄉文化概論》,從高校教育層面來看,有助于強化地域文化的育人功效,引導學生樹立正確的歷史觀和文化觀,提升自身的傳統文化素養和專業情懷,從而自覺肩負起傳承和弘揚民族文化的時代使命;從社會層面來說,青年學生是未來社會建設的中流砥柱,我們要充分發揮優秀地域文化教育對構建和諧社會的作用,引導青年學生率先弘揚社會主義核心價值觀,帶頭倡導良好社會風氣,為打造高水平文化強省奠定基礎;從國家層面來看,“文化自信是一個國家、一個民族發展中最基本、最深沉、最持久的力量”,增強青年人的地域文化涵養,對于傳承民族精神,助推文化強國建設有著深遠的影響。
二、主要做法
2.1教學資源(內容)的重組和重塑
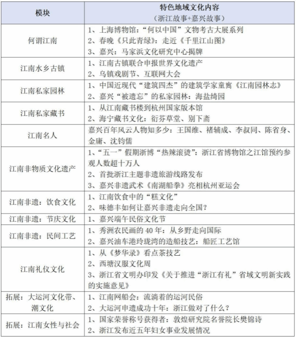
通過改革優化教學內容,體現專業特色和浙江特色。側重挖掘教材以外的素材,將浙江最新的文化戰略政策、創新舉措、新聞宣傳、媒體節目等引入課堂(如表1)。
表1 特色地域文化融入教學條目列表

2.2 教學形式的轉變與融合
2020年10月,中共中央辦公廳、國務院辦公廳發布的《關于全面加強和改進新時代學校美育工作的意見》中指出“要弘揚中華美育精神,以美育人、以美化人、以美培元,把美育納入各級各類學校人才培養全過程,貫穿學校教育各學段,培養德智體美勞全面發展的社會主義建設者和接班人。”
本課程通過品、念、繪、吟唱、觀賞等教學手段,將人文素養的培養和美育相結合,全方位提升學生的審美和人文素養。例如,在介紹浙東唐詩之路時,讓學生聆聽“詩路聲音博物館”,通過身臨其境的詩詞吟唱,感受浙江綠水青山間蘊含的詩歌、書法、茶道、陶藝、民俗、方言、傳說等文化之美。在介紹江南名人時,邀請文化館專家為學生開展專題講座,讓學生感受素有“人文淵藪”之美譽的嘉興的名人文化。
2.3 教學任務的創新
基于學生的興趣和特點設置任務,在任務完成過程中逐漸培養起學生對傳統文化的認同、對傳統技藝遺產的興趣、對文化傳承的信心。第一課堂與第二課堂互補,協同發力,不斷提升習近平新時代中國特色社會主義思想“進課堂”的教學實效(如表2)。
表2 學生任務設計列表

三、主要成效
3.1“三進”鑄人,構建“知行合一”實踐平臺,育人成果顯著
在學生學習《江南水鄉文化》課程的同時,引導學生把“愛國情、強國志、報國志”融入到技能比賽、實踐項目建設、鄉村振興等具體實踐中。依托學院豐富的地域文化平臺和資源,指導學生參與各類技能競賽,學生先后榮獲浙江省職業技能大賽“研學旅行”賽項最高獎、全國職業院校紅色故事大賽全國三等獎、全國大學生紅色旅游創意策劃大賽華東賽區一等獎、全國旅游院校服務技能(導游服務)大賽全國二等獎等;帶動學生做好地域文化傳承工作,學生成立了中華文化傳承實踐團,先后探訪姚莊農民畫、中國京杭大運河博物館等,協助學院完成“非遺手藝人”進校園活動,在這一過程,躬身實踐進行文化傳承,同時達到反哺課堂的作用。

圖1 學生“第二課堂”實踐
3.2 “三進”鑄教,構建“新業態、新模式、新場景”課程建設方向,課程建設日漸成熟
為落實課程“三進”政策,結合浙江文旅強省發展戰略,對標嘉興旅游業“十四五”規劃,《江南水鄉文化》課程已完成模塊和內容的重建與更新,教學內容完成“三新”改革,融入最新旅游熱點、最新旅游政策意見、最新開發的地域文化項目和資源。課程已立項校級課改項目,下一步將聯合南湖文旅集團、翠明假日旅行社等嘉興旅游行業頭部企業,以行業標準為指引,聯合推進“活頁式、工作手冊式”新型教材的開發,同時創設一批可推廣的水鄉文化實踐實訓項目。
3.3 “三進”鑄魂,多場景助力地方文旅高質量發展人才隊伍建設
通過《江南水鄉文化》課程的研習,學生的人文素養和對地方文化的認同感都得到了進一步增強,在實習實訓及留嘉就業方面都產生了積極的反饋。如2022級研學專業翠明學徒制班在嘉興秀洲區科技創新研學基地順利開展實習,學生工作積極性高,工作興趣濃厚,短時間內部分已具備獨立講解講解、獨立課程設計的能力,獲得企業高度評價;近三年畢業生中有入職嘉興南湖文旅集團南湖紅色故事宣講團成員的學生、有自主創業開展嘉興地方研學旅游服務的學生等,為嘉興文旅高質量發展注入了人才動力。此外,學生多次參與烏鎮互聯網大會、烏鎮戲劇節、嘉興文博會等地區文旅盛事,在社會化的平臺上對外展示江南文化,成為了傳播江南地域文化的代言人和風景線。
四、反思探討
《江南水鄉文化概論》課程以“三進”課程思政改革為導向,通過融入最具特色代表性的地方性文化資源素材以及創設可實踐操作的任務項目,精心設計和完善教學內容、教學形式、學生任務等,使從江南優秀地域文化中汲取的民族精神和民族智慧等思政點與課程教學的知識點、技能點深度融合,讓學生成為中華優秀傳統文化的受益者與踐行者,繼而提高學生的人文精神和文化自信。
地方文化課程與思政元素的融合,是一項既富有挑戰又充滿機遇的任務,需要課程建設者不斷總結和反思,持續改進和完善課程設計,以提高課程的效果和質量。在后續的改革和建設過程中,需要進一步匯聚合力,嘗試和省內開設該課程的同類院校共同創立課程聯盟(虛擬教研室),在課程建設方面深化合作和分享;進一步強化和發揮“第二課堂”實踐育人作用,可聯合學院(專業)黨支部、學生社團、地方性文化基地聯盟等資源,實現課內與課外、實踐與體驗、傳承與踐行的融合統一;謀劃產教協同發展,以文促旅,強化和地方文旅龍頭企業的合作,打通地域文化與社會服務之間的通道,培養和引導學生投身文化傳承與建設事業中去。
五、相關思政元素